5月19日上午,2019年度上海市科学技术奖励大会在上海展览中心召开,隆重表彰为上海科技创新事业和经济社会发展作出突出贡献的科技工作者。我校共有11项科技成果获得“2019年度上海市科学技术奖”,其中由我校作为第一单位的项目获一等奖1项、二等奖3项、三等奖5项,共计9项,获奖数、获奖类别及等级都取得了建校以来历史最好成绩。
在2019年度上海市科学技术奖申报期间,校党政领导高度重视,以学科思维为引领,充分发挥“有组织科研”和“自组织科研”相结合的推荐模式,第一时间召开专题研究会进行顶层设计并及时召开全校推荐工作动员会;相关二级学院从学院内涵要求出发,对学院成果进行凝练、梳理并组织申报;科研处积极组织校内外专家,对推荐书开展逐项论证,切实提高申报质量。全校上下的齐心协力、有效联动,为我校获奖奠定了坚实的质量基础。
此次我校作为第一单位9项科技成果获奖,充分体现了其所在学科和团队的科研实力和水平,充分展现了我校科研团队的科技创新能力,也将进一步激励我校广大教师不断提升自身的科研水平,为全面推进我校科技成果创新、科技成果转化和上海科创中心建设做出更大的贡献。
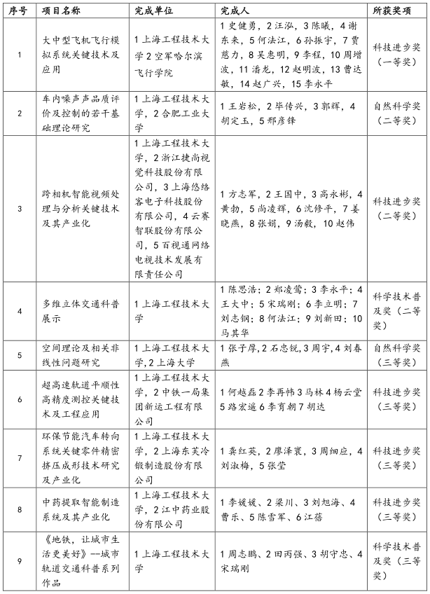
“2019年度上海市科学技术奖”我校获奖情况

