为深入开展主题教育,校团委立足工作实际,在落实立德树人根本任务上下功夫,以“畅通权益沟通渠道,加强数据服务精度,推动权益服务工作全面有效覆盖”为工作目标,借助线上、线下服务平台及工作品牌建设,通过座谈、个别访谈、问卷调查等,了解学生权益维护工作运行现状,构建“3234”学生权益维护工作体系。在青年学习成长、身心健康、婚恋交友、就业创业、社会融入与社会参与等方面,不断提升在学生权益维护中的服务力、影响力,打通学生权益维护最后一公里。
做深主题教育调研,发挥数据精度
自主题教育开展以来,校团委深刻把握主题教育的总要求。全面学习领会习近平新时代中国特色社会主义思想,全面系统掌握这一重要思想的基本观点、科学体系,坚持好、运用好贯穿其中的立场观点方法,深入开展工作调研。
通过座谈、个别访谈、走访等,对学生集中反馈、日常关注、急难愁盼的问题,设置调查问卷,面向全体在校生发放调查问卷,收集学生对于权益维护工作的主要存疑点和问题。分层分类召开学生组织座谈会38场,覆盖学生577名。在118个团支部召开团支部大会,覆盖学生4375名,收集意见582条。开展个别访谈,访谈学生47名学生,本科生29名,研究生18名。

搭好权益维护体系,提高工作效度
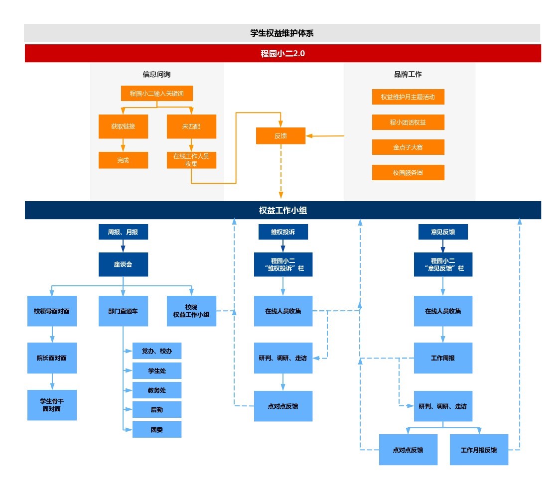
校团委针对学生权益维护工作存在的问题和不足,在信息反馈路径、权益维护工作体系队伍、权益维护氛围营造几方面构建“3234”工作体系,解决权益工作盲点。

构建学生权益维护工作梯队。以学生会组织为抓手,发挥朋辈力量,以了解学生、贴近学生、服务学生的工作队伍构建工作梯队,实现校、院、班级的人员梯队覆盖。由校团委牵头开展校-院-班级三级权益维护工作人员的培训工作,在培训课程中,就权益维护工作应知应会的法律法规、文件条例、管理办法等,结合工作实例设置“理论+案例+模拟”的课程培训体系,真正将培训课程与实际工作有效结合,提升队伍工作能力。在第十三次学生代会大会、第十二次研究代表大会上设置提案工作,将学生看得见、想得到、真关切的问题通过提案报告形式进行回复。
搭建学生权益维护工作平台。以“程园小二”特色品牌为着力点,构建线上、线下两个权益维护工作平台,让学生有渠道反馈、有人员联系、有踪迹可循。在学生会组织办公室设置“权益接待日”,对学生提出的日常诉求、问题反馈、工作建议和学校建设等方面的意见做线下接待。对“程园小二”进行升级,在后台开发关键词回复功能板块区、意见反馈区、超链接功能区,精简学生信息问询、资源查询、业务办理等的时长。同时做好学生后台数据的分析研判,梳理月度信息平台内容及反馈,建立公示月度工作报表及反馈机制,真正发挥好线上沟通、反馈简便的优势。真正发挥数据的效度,提升工作效率。

擦亮权益工作品牌,提升育人广度
不断构建学校权益工作品牌,将权益维护工作做在日常、做在平常,牵头“校领导面对面”“部门直通车”“权益骨干圆桌派”,通过“三场座谈会”,畅通学生反馈路径;打造“权益维护月”“小贡橙1分钟”“校园服务周”“金点子大赛”四个品牌活动,提高工作效度。
推动学生权益维护工作融合。继续搭建校领导和学生“零距离交流,心贴心倾听”的沟通平台,通过开展“校领导”面对面、院长面对面、学生骨干面对面等“面对面”系列活动,促进师生沟通,贴近同学们的思想、学习、生活情况,听取他们对学校工作的建议和意见。在程园小二2.0“周报日志”基础上,做好数据研判,由校团委牵头,由学生权益工作小组、学生代表组成代表团,常态化与业务部门开展“部门直通车”座谈会,畅通同学和业务部门的交流,更加直接地解决工作中涉及的学生日常管理、教育教学、后勤服务等问题,同时在“工程大青年”公众号上以工作月报形式通报工作推进。将与职能部门、学生权益维护工作小组的座谈会开到经常、开到日常、解决平常。

营造学生权益维护工作氛围。建立建全权益维护机制和问题反馈渠道,在全校范围内开展“权益维护月”主题活动,开展权益知识宣传普及活动;深化“程园小二”学生权益维护品牌效应,在融媒体平台打造“小贡橙1分钟”视频栏目,就师生关心、学生关切、学生所需的急难愁盼和日常学习生活问题,以视频方式提供问题解决方案和工作反馈;结合学生代表大会提案制度,开展校园“金点子”大赛,鼓励更多同学关注日常、关心学校发展,充分参与校园治理;聚焦学生对于生活服务的切身需求,切实发挥学生专业特长,针对全体师生开展“校园服务周”活动:活动涵盖“研途有你”系列沙龙、电子产品公益维修、二手市场等,把学生权益维护落在细微处,让生活权益融入日常生活的点点滴滴,让315变成“365”,将学生权益的扎实落实到每件“小事”,在一点一滴中服务学生成长成才。
校团委将继续深入开展学习贯彻习近平新时代中国特色社会主义思想主题教育,立足工作实际,不断提升工作效能,持续开展“践宗旨”服务活动。

