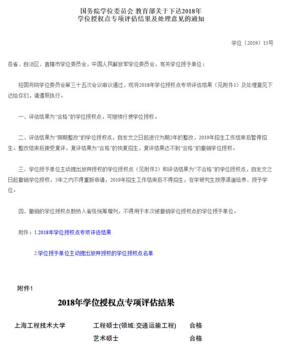
近日,国务院学位委员会、教育部发布了《国务院学位委员会 教育部关于下达2018年学位授权点专项评估结果及处理意见的通知》(学位[2019]15号),其中上海工程技术大学工程硕士(领域:交通运输工程)和艺术硕士两个专业学位授权点评估结果为合格。
我校的这两个硕士专业学位授权点2014年获批,于2015年开始招收和培养专业学位硕士,2018年首届硕士生毕业。根据《学位授权点合格评估办法》(学位[2014]4号),新增学位授权点获得学位授权满3年后,须接受专项合格评估。国务院学位委员会、教育部于2018年3月启动了2018年学位授权点专项评估工作。随后,全国工程专业学位研究生教育指导委员会、艺术硕士评估单位研究生教育指导委员会先后发布了2018年工程硕士、艺术硕士专项评估工作方案。专项评估主要检查专业学位授权点建设及运行情况,人才培养体系的完备性和规范性,包括师资队伍(队伍结构、导师水平)、人才培养(招生选拔、培养方案、课程教学、专业训练或实践教学、学位授予)、质量保证(制度建设、过程管理、学风教育)和培养成效等。
学校党政领导高度重视本次评估工作,研究生处精心组织,紧密部署,多次组织召开专项评估工作会议、专项评估工作协调会,并邀请华东师范大学研究生院原常务院长李学昌教授作专题辅导。组织交通(城市轨道交通学院牵头,协同机械与汽车工程学院、电子电气工程学院、航空运输学院)、艺术(艺术学院牵头,协同服装学院、中韩多媒体设计学院、中法埃菲时装设计师学院)两个专业学位硕士点,根据教育部文件和教指委评估工作方案要求,针对评估指标进行梳理和总结,科学、高效、高质量地完成了专项评估自评报告及培养方案、简况表等评估材料。两个学位点还邀请外校同行专家对本硕士点的材料进行了评审,得到了专家的肯定。
至今年9月,我校工程硕士、艺术硕士专业学位在校生将有1000余人,占研究生在校生人数的26%,分布在轨道、电气、艺术、机汽、航空、材料、服装、中韩、中法等9个学院。目前学校拥有校内专任硕士生导师530余人,企事业单位兼职硕士生导师430余人,拥有5个上海市专业学位研究生实践基地,为专业学位研究生提供了高质量专业实践场所。
顺利通过教育部专项评估是对我校专业学位研究生教育的充分肯定,为我校研究生教育发展提供了更加广阔的平台,也为申请专业学位博士授权点打下了良好的基础。
附教育部文件截图:


